《HarmonyOS第一课: 声明式 UI入门讲解》学习总结
这门《HarmonyOS 声明式 UI(ArkUI)入门讲解》课程,以一个简洁直观的 ToDo List 应用案例 为主线,深入浅出地讲解了 ArkUI 的声明式编程思想与核心语法。整体节奏清晰、层次分明,是一门非常适合初学者入门 HarmonyOS ArkTS 开发的课程。以下为课程主要内容与学习体会。
第一部分:声明式 UI 的核心理念
课程伊始,讲师以“声明所见即所得”为切入点,介绍了声明式 UI 与传统命令式 UI 的差别。ArkUI 基于 ArkTS,强调开发者只需描述“界面最终的样子”,而非关注“如何一步步渲染”。
“开发者不再直接操作 UI 控件,而是告诉系统‘界面应该长成什么样’。”
学习体会:
这节课让人从理念层面认识到 ArkUI 的优势——UI 更新逻辑不再由开发者维护,而是由框架自动完成。这种模式降低了代码复杂度,也提高了可维护性。
第二部分:声明式描述语法
讲师以一个简单的待办项为例,展示了 ArkTS 的声明式语法结构:

代码与视觉结构一一对应,体现了“所写即所见”的特征。
学习体会:
这节课强化了“结构即界面”的理解,学习者能直观感受到 ArkUI 的简洁语法优势。在传统 Android XML 布局开发背景下,这种直观的语法让人耳目一新。
第三部分:状态驱动视图更新
这是整门课中最关键的一节。讲师通过 @State 装饰器演示了 状态驱动 UI 更新 的机制。当状态变量 isCompleted 改变时,界面图标与文字样式自动同步更新。
“当 isCompleted 状态发生变化时,框架会自动重新渲染相关 UI,无需手动刷新界面。”

学习体会:
这节内容让人真正体会到声明式框架的“反向思维”——不是更新控件,而是改变状态。这种模式使开发逻辑更自然,也避免了手动管理 UI 状态的繁琐错误。
第四部分:自定义组件的创建与组合
课程接下来讲解了如何使用 @Component 和 @Prop 创建可复用的组件,如 ToDoItem。并通过 ForEach 语法展示如何构建一个多项的待办列表。
ForEach(this.todoList, (item) => {
ToDoItem({ content: item })
})
学习体会:
这一节让学习者掌握了 ArkUI 的组件化思想。通过组件组合页面的方式,与 React 或 Vue 框架的理念一脉相承,非常现代化。
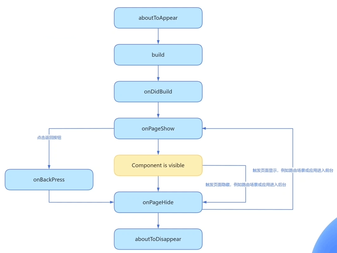
第五部分:组件生命周期
这一节内容偏理论,但非常实用。讲师系统地讲解了 aboutToAppear、onPageShow、aboutToDisappear 等生命周期函数的触发时机。

学习体会:
生命周期管理对复杂应用尤为重要。这节课帮助学习者明确何时初始化数据、何时释放资源,为后续学习动画、数据通信打下基础。
第六部分:样式与布局控制
讲师详细介绍了 ArkUI 的三种基础布局容器——Row、Column、Stack,并演示了 .fontSize()、.borderRadius()、.padding() 等样式链式写法。
学习体会:
这一节展示了 ArkUI 在样式表达上的优雅与灵活性。相比传统 XML 布局,链式写法显著提升了代码可读性。
第七部分:综合总结与学习展望
课程最后对整个 ToDo 案例进行了总结,梳理了从 声明式编程模型 到 组件生命周期 的完整知识体系。
学习体会:
整门课程逻辑清晰,讲解方式循序渐进。通过一个小而完整的案例,覆盖了 ArkUI 的主要基础知识点。学习后,能对 HarmonyOS 的界面开发框架形成系统认识,为后续深入事件通信、动画、自定义样式等进阶内容打下坚实基础。
总结与建议
这门课程内容精炼、逻辑清晰,非常适合有 Android 或 Web 前端开发经验的学习者入门 ArkUI。其最大优势是以案例驱动讲解,使抽象的声明式理念变得具体可感。
总体而言,这是一门兼具理论深度与实践价值的入门课程,学习完后不仅能掌握 ArkTS 的基础语法,更能理解声明式 UI 的核心设计哲学——用状态描述界面,让框架负责变化。
更多精彩内容,请关注公众号:【名称:HarmonyOS开发者技术,ID:HarmonyOS_Dev】;也欢迎加入鸿蒙开发者交流群:https://work.weixin.qq.com/gm/48f89e7a4c10206e053e01ad124004a0
更多推荐



所有评论(0)