Airflow的简单入门
Airflow 作为一款开源分布式任务调度框架,已经在业内广泛应用。本文总结了 Freewheel Transformer 团队近两年使用 Airflow 作为调度器,编排各种批处理场景下 ETL Data Pipelines 的经验,希望能为正在探索 Airflow 的技术团队提供一些参考价值。为什么选择 Airflow?FreeWheel 的批数据处理使用场景主要分成两种,一种是固定时间调度的
Airflow 作为一款开源分布式任务调度框架,已经在业内广泛应用。本文总结了 Freewheel Transformer 团队近两年使用 Airflow 作为调度器,编排各种批处理场景下 ETL Data Pipelines 的经验,希望能为正在探索 Airflow 的技术团队提供一些参考价值。
为什么选择 Airflow?
FreeWheel 的批数据处理使用场景主要分成两种,一种是固定时间调度的 ETL pipelines , 比如 hourly、daily、weekly 等 pipelines,用于日常数据建仓;另一种是没有固定调度时间的修数据 pipelines 。
-
ETL pipelines
基于业务的不同使用场景,有很多流程不同的 ETL pipelines。这些 pipelines 可以设置不同的 schedule mode:hourly、daily、weekly 等。各种 pipelines 协同工作可以满足数据业务方不同粒度的数据建仓需求。
-
修数据 pipelines
无论是系统服务还是数据服务,Design For Failure 是一个重要的原则,也是我们在实践过程中必须考虑的。遇到错误的配置、代码缺陷等问题,可能会导致已经发布的数据需要重新计算和发布。这种情况往往需要处理的 batch 会很多,如果在原来的 ETL 上操作的话,会影响日常 pipelines 的运行和资源分配,因此修数据 pipeline 需要设计成独立运行的,专门用于处理这种情况。
针对以上应用场景,我们在 pipeline scheduler 选型之初调研了几种主流的 scheduler, 包括 Airflow、Luigi、AWS Step Function、oozie、Azkaban,主要从易用性、扩展性、社区评价和活跃程度进行了综合调研评估和体验。得益于 Airflow 自带 UI 以及各种便利 UI 的操作,比如查看 log、重跑历史 task、查看 task 代码等,并且易于实现分布式任务分发的扩展,最后我们选择了 Airflow。
Airflow 架构
下图是 Airflow 官网的架构图:

-
Airflow.cfg:这个是 Airflow 的配置文件,定义所有其他模块需要的配置。例如:meta database、scheduler& webserver 配置等
-
Metadata Database:Airflow 使用 SQL Database 存储 meta 信息。比如 DAG、DAG RUN、task、task instance 等信息。
-
Scheduler:Airflow Scheduler 是一个独立的进程,通过读取 meta database 的信息来进行 task 调度,根据 DAGs 定义生成的任务,提交到消息中间队列中(Redis 等)。
-
Webserver:Airflow Webserver 也是一个独立的进程,提供 web 端服务, 定时生成子进程扫描对应的 DAG 信息,以 UI 的方式展示 DAG 或者 task 的信息。
-
Worker:Airflow Worker 是独立的进程,分布在相同 / 不同的机器上,是 task 的执行节点,通过监听消息中间件(redis)领取并且执行任务。
更多详细信息可以参阅 AirFlow 官方文档。
Airflow 实践总结
Data Pipelines(同 Airflow DAG)是包括一系列数据处理逻辑的 task 组合。Data Pipeline 不仅要实现 Extract-Transform-Load(ETL)数据, 而且要做到自动扩/缩容,完善的报警和容错机制。
我们对 pipelines 的要求:
-
稳定高效:稳定高效是对生产环境 pipeline 最基本的要求。 稳定主要是指保证数据的正确性,高效主要是指能够保证数据处理的时效性。
-
易于扩展: 我们的业务特点是处理小时级别的 batch 数据。每个小时的数据量大小从几十 G 到几百 G 不等,所以 pipeline 可以根据数据量大小可以自动的扩/缩容量,方便地实现分配资源调节的目标。
-
易于维护:搭建在 AWS EMR 上的数据 pipeline,为了最大程度减少 AWS Cost,我们选择使用 Spot Instances。折衷考虑 pipeline 人工干预或者维护的成本,就需要及时报警、自动恢复以及容错的能力。
FreeWheel 所有的 pipeline 搭建在 AWS EMR 环境中。结合业务的应用场景,我们所需的 pipeline 主要功能包括:等待上游数据 ready ,根据上游数据大小动态计算分配 AWS 资源,Transform&Aggregate 上游 batch 数据,Publish batch 数据和回收 AWS 资源 。
为了满足需求,最初的 ETL Pipeline 设计如下图:

1 最大化实现代码复用
-
遵循 DRY 原则:指不写重复的代码,把能抽象的代码抽象出来,尽管 pipeline(DAG)的实现都是基于流程的,但在代码组织上还是可以利用面向对象对各个组件的代码进行抽象,减少冗余代码。
-
由于业务需要,我们有各种各样的 pipelines。我们分析抽象了不同 pipeline 的各个模块的异同,提取相同部分,对不同的部分进行了不同实现。具体来说,不同 pipeline 虽然特性完全不一样,但是相同点是都是数据的 Extract & Transform & Load 操作,并记录 track 信息, 并且都是运行在 AWS EMR 上的 SPARK jobs。在实践中,我们发现很多模块的 task 有可复用的流程。由于 Airflow DAG 是面向过程的执行,并且 task 没办法继承或者使用 return 传递变量,但是代码组织结构上还是可以面向对象结构组织,以达到最大化代码复用的目的。
-
比如 Task A 和 Task B 是对不同的数据源进行 transform 操作, workflow 可以抽象为准备工作、执行工作、tracker 及 teardown。如果 Task A 和 Task B 的执行工作不一样, 只需要在子类中分别实现两种 task 的执行过程, 而其他准备工作,tracker, teardown 是可以在基类中实现,所以代码依然是面向对象的实现方式。
2 保证 pipeline &task 幂等性可重试
由于业务特性和 AWS spot instances 被回收的问题,经常会有 task 需要 rerun 的情况,基于这样的前提,我们要保 task 和 pipeline 都是要幂等可重试。如果 pipeline 上的任意 task 失败都可以自动或手动进行重试,不需任何额外的步骤,则整条 pipeline 也是幂等可重试。
DAG 幂等如何定义每个 pipeline 需要处理的 batch_id?保证 pipeline 幂等可重试呢?
-
方案 1 : 判断上游处理 latest_batch_id 是否等于已经处理过的最新 batch_id, 如果新于处理过的 batch,则这个 latest batch 为 pipeline 本次运行需要处理的 batch_id, 否则继续等待上游更新下个 latest_batch_id。
-
方案 2 : pipeline schedule mode 是 hourly 情况下,AirFlow 计算出的 DAG.execution_date, 进而演算出 batch_id。
最终我们选择了方案 2。方案 1 的问题在于每次处理的时候 batch id 需要依赖历史上处理过的最新 batch。如果 rerun 处理过的 batch 则会得到和 pipeline 运行时不一样的结果。而采用方案 2 的好处是每次 pipeline 执行的 batch 都是固定的。不依赖任何其他状态文件或者状态变量,保证无论何时 rerun pipeline 的某次执行(DAG RUN)都是处理一样的 batch。
Task 幂等 Task 也不会保存任何状态,也不依赖任何外部的状态,这样反复 re-run task 也会是得到一样的结果。因此 track database 只是存储状态信息,并不会被 task 使用或依赖。例如 publish task,非首次跑的时候需要先清理之前 publish 过的数据,通过 Airflow 提供的接口 context["task_instance"].try_number 来判断是否是首次执行 task, 在 task 中实现这样的判断逻辑,就可以实现是否需要清理之前 publish 过的数据的逻辑,进而保证 task 本身是幂等的。
3 保证 pipeline 鲁棒性
上述 pipeline 完成了基本功能,为了增加鲁棒性,我们增加了下面的功能:
-
增加了上游 batch 空数据判断逻辑,skip 掉所有下游的 task,节约使用的 AWS 资源。我们使用了 branchOperator,增加了 skipEmpty(DummyOperator) task 来处理整个 batch 空数据的情况。节省几个 task 执行的时间。注意一点,publish 是必须要走的,因为需要更新 api。这因为发布空数据和没发布还是有区别的。
-
根据各个 task 的本身特性,增设了 DAG&task 级别不同的 retries,实现了 DAG&task 级别的自动 retry/recover。

4 灵活使用各种 Callback & SLA & Timeout
为了保证满足数据的质量和时效性,我们需要及时地发现 pipeline(DAG)运行中的任何错误,为此使用了 Airflow Callback、SLA、Timeout 功能。
-
on_failure_callback&on_retry_callback&on_success_callback &reties:在 DAG 和 task 级别都可以设置参数, 这样的设置可以实现 task 的自动的 retry 和 task 成功/失败/重试的自动通知, 可以及时发现问题并且自动重试。
-
SLA & Timeout:SLA 是相对 DAG_RUN execution date 的。timeout 是相对 task instance 的 start time。 合理利用这两个参数,可以保证实现 pipeline 及时性的监控。需要注意的是 Airflow 1.10.4 在是用 SLA 对 schedule=None 的 DAG 是有问题的, 详情AIRFLOW-4297。
5 保证 pipeline 并发时的正确执行顺序
没有多个 batches 并发跑的时候,pipeline 执行顺序是没有问题。但是如果多个 batches 并发执行,有没有可以改善的空间呢?
当两个 batch 同时执行时,因为需要共享 EMR 资源,每个 batch 要都先申请 AWS 资源,执行任务后回收资源,两个 batch 可以通过优化执行顺序来节约 AWS 费用。比如两个 batch 都执行之后一起回收资源,而不是各自申请自己的资源然后分别回收。
公司业务方对 batches 之间的执行顺序是有要求的,即需要保证 batch 按照时间顺序来对下游发布。
Airflow 默认情况配置中,pipeline 上 weight_rule 设置是 downstream,也就是说一个 task 下游的 task 个数越多。priority_weight 越大,那么优先级越高。所以执行效果如下图,即优先执行上游 task,也就不能保证早 batch 优先执行。

一列代表一次 pipeline 的执行过程,即 DAG RUN
如果改成 upstream(即一个 task 的上游越多,它的 priority_weight 越大,优先级越高),执行效果如下图,执行中会把早 batch 执行完,晚 batch 稍后执行。

基于业务方的需求,pipeline 希望执行顺序是 upstream mode, 这样可以尽早发布早 batch。但是会造成 AWS EMR 资源必须先回收后申请,带来时间和费用的浪费。所以这个问题不能够通过简单的 Airflow 配置来改变。需要修改一下申请资源 task 和回收资源 task 来传递一些信息。 比如在回收资源的时候的时候发现有 batch 等待申请资源那么就不执行回收。
如此结合的方式,可以实现:早 batch,早发布,有 batch 等待的时候不用回收资源,来节约 cost 的同时保证发布顺序。更多关于 EMR 使用的细节,详见《“榨干”EMR开销!AWS EMR在搭建大数据平台ETL的应用实践》。
6 安全与权限管理
Airflow 是一个公用组件,各个团队都可以部署自己的 pipeline 到公共的 Airflow。这种情况下,权限管理就尤为必要了。
我们采用了 LDAP + Muti-Tenant 的方式来管理团队在 Airflow 的权限。
-
需要实现的功能 :Admin & RW & RO 账户, 可以将读写权限分离定义 Pipeline Owner Group,pipeline 只对 Owner Group 内人员可见,Owner group 信息可能随时更新人员信息多个 Pipeline 可以拥有变动 Oncall Group 并授权只读权限, Oncall Group 也会随时更改
-
方案 :使用 Airflow RBAC 管理权限,提供 Admin User, Op, Viewer 和 Public 权限分离;利用 LDAP Group 划分 pipeline owner group, pipeline 对 LDAP group 人员增删改透明, 不需要额外的操作维护 group 和人的对应关系。定义 variable 存储 On-Call 名单,可以通过 Airflow UI 随时修改。
针对这个方案,我们重新实现了 AirflowSecurityManager, 将上面三种逻辑进行了封装。
7 修数据 pipeline 的解决方案
经过了反复几轮迭代演进,ETL pipeline 最终能稳定运行了。但是我们的需求又来了:如果需要对历史数据做重新处理?这样的 pipeline 还能否胜任呢?
由于 ETL pipeline 的 task 都是原子性的,也就是说任何时间去 rerun task 都是能拿到相同的结果的。所以当重新处理,是可以直接 clean 已经跑过的对应 batch 的 DAG RUN 的。
上述解决办法在只需要重新处理历史上少数 batch 的情况下,是没有什么问题的。但是如果处理成百上千的 batches 呢?是不是就会影响正常的 pipeline 执行了呢?
针对以上的问题,我们需要扩展 ETL pipeline,即需要一个 DAG 能够处理多个 batches,并且与原有的 ETL pipeline 相互隔离。虽然修数据 pipeline 是一个 DAG 处理多个 batches,但每个 batch 执行的过程和 ETL pipeline 都是一样的。 仅仅有以下区别:
-
修数据 pipeline 需要处理的 batches 需要外部传入。
-
修数据 pipeline 需要可以支持多集群并发的处理,加快数据发布速度。
为了解决以上两个问题,我们开发了 DAG Generator 工具,同时把 ETL pipeline 抽象成了模板, 通过这个 DAG Generator 指定处理的 batch 的范围就可以生成修数据 pipeline,并且动态计算分配 queue 和 pool 实现多集群的并发处理。
遇到的问题
分布式与代码同步问题
Airflow 是分布式任务分发的系统, master 和 worker 会部署在不同的机器上,并且 worker 可以有很多的类型和节点。 当 master 与 worker code 不一致时,会引入一些奇怪的问题,所以需要解决分布式系统中代码升级与同步的问题。
为了解决 code 一致性问题, 我们引入了 efs 作为代码存储。所有的 worker&master 都 mount 到相同 efs。经过实践,code 同步和部署的问题都能迎刃而解。
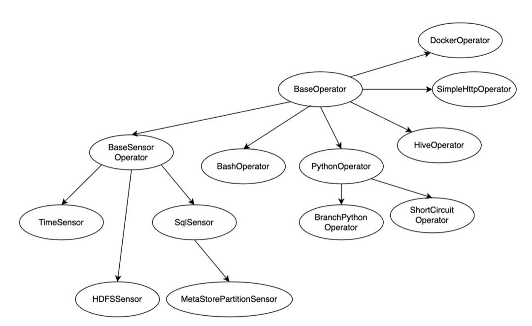
Customized Operator
Airflow 原生的 Operator 十分丰富,我们可以根据自己的使用场景去丰富实现需要的 Operator。如下图:

比如,我们的应用场景中,有一种场景是需要轮询上游 API,如果上游 api 同时发布多个 batch 的数据,我们只需要执行最新的一个 batch, 这种行为类似将 Sensor 和短路行为结合在一起,没有现有的 Operator 可以使用。所以我们实现了定制化的 Operator,实现了业务场景的需求。
Scheduler Hang
我们使用的 Airflow 版本是 1.10.4,scheduler 并不支持 HA。在实际使用中,Airflow scheduler 和 meta database 是单点。为了增加系统的健壮性,我们曾经尝试过给 database 加上 load balancer。然而遇到 hang 的问题,经过反复的 debug, 我们遇到的 hang 是来自于 SQL Pool(sqlAlchmy)维护的 connection pool 和 database load balancer 的冲突。基于这种分析,通过直连 Database 解决了 scheduler hang 的问题。
实践成果
经过几轮的迭代改进,目前 Airflow 集群可以支持多条 ETL pipeline,能自适应处理 300 多 G 的数据量,最大化利用 Airflow 特性自动 retry,配合合理的报警通知,目前在较少人力成本下,已经稳定运行超过 2 年时间,并没有发生故障。自动化修数据 pipeline 也能够有力支持多种修数据的方案。
此外,团队搭建了自动生成 DAG code 的工具,可以实现方便快捷创建多条相似 pipeline。
在安全认证和权限管理的保障下,Airflow 平台已经被公司内部多个团队采用,使得 AWS 资源的利用变得更加合理。
值得一提的是,2020 年 Spark3.0 版本发布,经过组内调研分析和性能测试,Spark3.0 AQE 的特性给我们 pipeline 带来了高达 40%的性能提升。更多信息请参考《Apache Spark 3.0 新特性在 FreeWheel 核心业务数据团队的应用与实战》。
未来展望
接下来我们会根据项目的安排,调研 Airflow2.0 特性,继续丰富完善各种 pipeline ,期待能够搭建更稳定、更智能的 pipelines。
更多推荐



所有评论(0)