zookeeper的入门
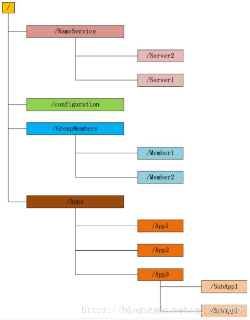
zookeeper是一个分布式服务框架,是Apache Hadoop的一个子项目,它主要是来解决分布式应用中经常遇到的一些数据管理问题,如:统一命名服务,状态同步服务,集群管理,分布式应用配置项的管理等。上面的解释有点抽象,简单来说,zookeeper=文件系统+监听通知机制1.文件系统zookeeper维护一个类似文件系统的数据结构:每个子目录项如NameService都被称作为znode(目录
zookeeper是一个分布式服务框架,是Apache Hadoop的一个子项目,它主要是来解决分布式应用中经常遇到的一些数据管理问题,如:统一命名服务,状态同步服务,集群管理,分布式应用配置项的管理等。
上面的解释有点抽象,简单来说,zookeeper=文件系统+监听通知机制
1.文件系统
zookeeper维护一个类似文件系统的数据结构:
每个子目录项如NameService都被称作为znode(目录节点),和文件系统一样,我们能够自由增加、删除znode,在一个znode下增加、删除子znode,唯一的不同在于znode是可以存储数据的。
有四种类型的znode:
PERSISTENT-持久化目录节点
客户端与zookeeper断开连接后,该节点依旧存在
PERSISTENT_SEQUENTIAL-持久化顺序编号目录节点
客户端与zookeeper断开连接后,该节点依旧存在,只是Zookeeper给该节点名称进行顺序编号
EPHEMERAL-临时目录节点
客户端与zookeeper断开连接后,该节点被删除
EPHEMERAL_SEQUENTIAL-临时顺序编号目录节点
客户端与zookeeper断开连接后,该节点被删除,只是Zookeeper给该节点名称进行顺序编号
2.监听通知机制
客户端注册监听它关心的目录节点,当目录节点发生变化(数据改变,被删除,子目录节点增加删除)时,zookeeper会通知客户端。
就这么简单,下面我们看看zookeeper能做点什么呢?
zookeeper能做什么
zookeeper的功能非常强大,可以实现诸如分布式应用配置管理、统一命名服务、状态同步服务、集群管理等功能,我们这里拿比较简单的分布式应用配置管理为例来说明。
假设我们的程序是分布式部署在多台机器上,如果我们要改变程序的配置文件,需要逐台机器去修改,非常麻烦,现在把这些配置全部放到zookeeper上去,保存在zookeeper的某个目录节点中,然后所有相关应用程序对这个目录节点进行监听,一旦配置信息发生变化,每个应用程序就会收到zookeeper的通知,然后从zookeeper获取新的配置信息应用到系统中。
如上,你大致应该了解zookeeper是个什么东西,大致能做什么了。
更多推荐
所有评论(0)