Zookeeper 安装(Mac)、配置、常用命令及简单的java实例
Zookeeper介绍zookeeper是一个分布式服务框架,主要是用来解决分布式应用中的数据管理问题,如:统一命名服务、状态同步服务、集群管理、分布式应用配置项的管理等。 可以把zookeeper理解为一个由文件系统+监听通知机制组成的框架。详细介绍可以去Zookeeper官网查询,1、 文件系统Zookeeper维护一个类似文件系统的数据结构:每个子目录项如 NameService......
Zookeeper介绍
zookeeper是一个分布式服务框架,主要是用来解决分布式应用中的数据管理问题,如:统一命名服务、状态同步服务、集群管理、分布式应用配置项的管理等。 可以把zookeeper理解为一个由文件系统+监听通知机制组成的框架。
详细介绍可以去Zookeeper官网查询,
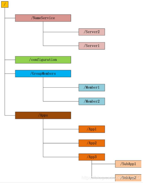
1、 文件系统
Zookeeper维护一个类似文件系统的数据结构:
每个子目录项如 NameService 都被称作为 znode(目录节点),和文件系统一样,我们能够自由的增加、删除znode,在一个znode下增加、删除子znode,唯一的不同在于znode是可以存储数据的。
由于Zookeeper是用来保管“协同数据”,所以每个znode文件都很小,一般也就是在“kilobyte range”级别的。
有四种类型的znode:
-
PERSISTENT-持久化目录节点
客户端与zookeeper断开连接后,该节点依旧存在
-
PERSISTENT_SEQUENTIAL-持久化顺序编号目录节点
客户端与zookeeper断开连接后,该节点依旧存在,只是Zookeeper给该节点名称进行顺序编号
-
EPHEMERAL-临时目录节点
客户端与zookeeper断开连接后,该节点被删除
-
EPHEMERAL_SEQUENTIAL-临时顺序编号目录节点
客户端与zookeeper断开连接后,该节点被删除,只是Zookeeper给该节点名称进行顺序编号
2、 监听通知机制
客户端注册监听(watches)它关心的目录节点,当目录节点发生变化(数据改变、被删除、子目录节点增加删除)或者client与Zookeeper服务器之间的连接断开时,zookeeper会通知客户端。
Zookeeper功能
zookeeper功能非常强大,可以实现诸如分布式应用配置管理、统一命名服务、状态同步服务、集群管理等功能,我们这里拿比较简单的分布式应用配置管理为例来说明。
假设我们的程序是分布式部署在多台机器上,如果我们要改变程序的配置文件,需要逐台机器去修改,非常麻烦,现在把这些配置全部放到zookeeper上去,保存在 zookeeper 的某个目录节点中,然后所有相关应用程序对这个目录节点进行监听,一旦配置信息发生变化,每个应用程序就会收到 zookeeper 的通知,然后从 zookeeper 获取新的配置信息应用到系统中。
安装
- 要确定配置了JAVA环境,检验环境:java -version
- 下载并解压zookeeper(下载地址:http://www.apache.org/dyn/closer.cgi/zookeeper)
cfg文件解释
-
tickTime: zookeeper中使用的基本时间单位, 毫秒值。这个时间是作为 Zookeeper 服务器之间或客户端与服务器之间维持心跳的时间间隔,也就是每个 tickTime 时间就会发送一个心跳。
-
dataDir: 可以是任意目录.是Zookeeper 保存数据的目录,默认情况下,Zookeeper 将写数据的日志文件也保存在这个目录里。
-
dataLogDir: log目录, 同样可以是任意目录. 如果没有设置该参数, 将使用和#dataDir相同的设置.
-
clientPort: 这个端口就是客户端连接 Zookeeper 服务器的端口,Zookeeper 会监听这个端口,接受客户端的访问请求。
-
initLimit:这个配置项是用来配置 Zookeeper 服务器集群中连接到 Leader 的 Follower 服务器,初始化连接时最长能忍受多少个 tickTime 的时间长度。该值为10时代表超过 10个心跳的时间长度后 Zookeeper 服务器还没有收到Follower 服务器的返回信息,那么表明 Leader 与这个 Follower 服务器连接失败。总的时间长度就是 10*2000=20 秒
-
syncLimit:这个配置项标识 Leader 与 Follower 之间发送消息,请求和应答时间长度,最长不能超过多少个 tickTime 的时间长度,如果该值为5,那么总的时间长度就是 5*2000=10秒
-
server.A=B:C:D:其中 A 是一个数字,表示这个是第几号服务器;B 是这个服务器的 ip 地址;C 表示的是这个服务器与集群中的 Leader 服务器交换信息的端口;D 表示的是万一集群中的 Leader 服务器挂了,需要一个端口来重新进行选举,选出一个新的 Leader,而这个端口就是用来执行选举时服务器相互通信的端口。如果是伪集群的配置方式,由于 B 都是一样,所以不同的 Zookeeper 实例通信端口号不能一样,所以要给它们分配不同的端口号。
单机安装
1.修改配置
在解压后的文件中有一个conf文件夹,里面有一个zoo_sample.cfg文件将其复制并重命名为zoo.cfg(还是在conf文件夹内)并将其中的文件修改为:
tickTime=2000
#填写自己的data目录
dataDir= /myenv/zookeeper-3.4.14/data
#填写自己的data目录
dataLogDir=/myenv/zookeeper-3.4.14/logs
clientPort=2181
2.启动zookeeper
在bin的上一级用以下命令
./bin/zkServer.sh start
或者在在bin目录里用以下命令
./zkServer.sh start
结果为:
ZooKeeper JMX enabled by default
Using config: /Users/Documents/ProjectEnvironment/zookeeper/zookeeper-3.4.14/bin/…/conf/zoo.cfg
Starting zookeeper … already running as process 15625.
3.查看状态
./bin/zkServer.sh status
结果为:
ZooKeeper JMX enabled by default
Using config: /Users/Documents/ProjectEnvironment/zookeeper/zookeeper-3.4.14/bin/…/conf/zoo.cfg
Mode: standalone
因为是单机所以Mode为standalone
4.测试连接
./bin/zkCli.sh
结果:
Connecting to localhost:2181
2020-01-11 14:37:12,287 [myid:] - INFO [main:Environment@100] - Client environment:zookeeper.version=3.4.14-4c25d480e66aadd371de8bd2fd8da255ac140bcf, built on 03/06/2019 16:18 GMT
2020-01-11 14:37:12,291 [myid:] - INFO [main:Environment@100] - Client environment:host.name=192.168.10.14
2020-01-11 14:37:12,291 [myid:] - INFO [main:Environment@100] - Client environment:java.version=1.8.0_201
2020-01-11 14:37:12,294 [myid:] - INFO [main:Environment@100] - Client environment:java.vendor=Oracle Corporation
2020-01-11 14:37:12,294 [myid:] - INFO [main:Environment@100] - Client environment:java.home=/Library/Java/JavaVirtualMachines/jdk1.8.0_201.jdk/Contents/Home/jre
2020-01-11 14:37:12,294 [myid:] - INFO [main:Environment@100] - Client environment:java.class.path=/Users/Documents/ProjectEnvironment/zookeeper/zookeeper-3.4.14/bin/…/zookeeper-server/target/classes:/Users/Documents/ProjectEnvironment/zookeeper/zookeeper-3.4.14/bin/…/build/classes:/Users/Documents/ProjectEnvironment/zookeeper/zookeeper-3.4.14/bin/…/zookeeper-server/target/lib/.jar:/Users/Documents/ProjectEnvironment/zookeeper/zookeeper-3.4.14/bin/…/build/lib/.jar:/Users/Documents/ProjectEnvironment/zookeeper/zookeeper-3.4.14/bin/…/lib/slf4j-log4j12-1.7.25.jar:/Users/Documents/ProjectEnvironment/zookeeper/zookeeper-3.4.14/bin/…/lib/slf4j-api-1.7.25.jar:/Users/Documents/ProjectEnvironment/zookeeper/zookeeper-3.4.14/bin/…/lib/netty-3.10.6.Final.jar:/Users/Documents/ProjectEnvironment/zookeeper/zookeeper-3.4.14/bin/…/lib/log4j-1.2.17.jar:/Users/Documents/ProjectEnvironment/zookeeper/zookeeper-3.4.14/bin/…/lib/jline-0.9.94.jar:/Users/Documents/ProjectEnvironment/zookeeper/zookeeper-3.4.14/bin/…/lib/audience-annotations-0.5.0.jar:/Users/Documents/ProjectEnvironment/zookeeper/zookeeper-3.4.14/bin/…/zookeeper-3.4.14.jar:/Users/Documents/ProjectEnvironment/zookeeper/zookeeper-3.4.14/bin/…/zookeeper-server/src/main/resources/lib/*.jar:/Users/Documents/ProjectEnvironment/zookeeper/zookeeper-3.4.14/bin/…/conf:
2020-01-11 14:37:12,295 [myid:] - INFO [main:Environment@100] - Client environment:java.library.path=/Users/Library/Java/Extensions:/Library/Java/Extensions:/Network/Library/Java/Extensions:/System/Library/Java/Extensions:/usr/lib/java:.
2020-01-11 14:37:12,295 [myid:] - INFO [main:Environment@100] - Client environment:java.io.tmpdir=/var/folders/c4/xktkts4j5d78zrnxt5b0vd4m0000gn/T/
2020-01-11 14:37:12,295 [myid:] - INFO [main:Environment@100] - Client environment:java.compiler=
2020-01-11 14:37:12,295 [myid:] - INFO [main:Environment@100] - Client environment:os.name=Mac OS X
2020-01-11 14:37:12,295 [myid:] - INFO [main:Environment@100] - Client environment:os.arch=x86_64
2020-01-11 14:37:12,295 [myid:] - INFO [main:Environment@100] - Client environment:os.version=10.15.1
2020-01-11 14:37:12,295 [myid:] - INFO [main:Environment@100] - Client environment:user.name=dkg
2020-01-11 14:37:12,295 [myid:] - INFO [main:Environment@100] - Client environment:user.home=/Users/dkg
2020-01-11 14:37:12,295 [myid:] - INFO [main:Environment@100] - Client environment:user.dir=/Users/Documents/ProjectEnvironment/zookeeper/zookeeper-3.4.14
2020-01-11 14:37:12,296 [myid:] - INFO [main:ZooKeeper@442] - Initiating client connection, connectString=localhost:2181 sessionTimeout=30000 watcher=org.apache.zookeeper.ZooKeeperMain M y W a t c h e r @ 277050 d c W e l c o m e t o Z o o K e e p e r ! 2020 − 01 − 1114 : 37 : 12 , 325 [ m y i d : ] − I N F O [ m a i n − S e n d T h r e a d ( l o c a l h o s t : 2181 ) : C l i e n t C n x n MyWatcher@277050dc Welcome to ZooKeeper! 2020-01-11 14:37:12,325 [myid:] - INFO [main-SendThread(localhost:2181):ClientCnxn MyWatcher@277050dcWelcometoZooKeeper!2020−01−1114:37:12,325[myid:]−INFO[main−SendThread(localhost:2181):ClientCnxnSendThread@1025] - Opening socket connection to server localhost/127.0.0.1:2181. Will not attempt to authenticate using SASL (unknown error)
JLine support is enabled
2020-01-11 14:37:12,395 [myid:] - INFO [main-SendThread(localhost:2181):ClientCnxn S e n d T h r e a d @ 879 ] − S o c k e t c o n n e c t i o n e s t a b l i s h e d t o l o c a l h o s t / 127.0.0.1 : 2181 , i n i t i a t i n g s e s s i o n 2020 − 01 − 1114 : 37 : 12 , 411 [ m y i d : ] − I N F O [ m a i n − S e n d T h r e a d ( l o c a l h o s t : 2181 ) : C l i e n t C n x n SendThread@879] - Socket connection established to localhost/127.0.0.1:2181, initiating session 2020-01-11 14:37:12,411 [myid:] - INFO [main-SendThread(localhost:2181):ClientCnxn SendThread@879]−Socketconnectionestablishedtolocalhost/127.0.0.1:2181,initiatingsession2020−01−1114:37:12,411[myid:]−INFO[main−SendThread(localhost:2181):ClientCnxnSendThread@1299] - Session establishment complete on server localhost/127.0.0.1:2181, sessionid = 0x10006beaf43000b, negotiated timeout = 30000
WATCHER::
WatchedEvent state:SyncConnected type:None path:null
[zk: localhost:2181(CONNECTED) 0]
说明连接成功,并且介入到了Zookeeper的文件系统中。
5.停止
如果启动用的是./bin/zkServer.sh start,那结束就在bin的上一级用以下命令
./bin/zkServer.sh stop
如果启动用的是./zkServer.sh start,那结束就在bin目录里用以下命令
./zkServer.sh stop
结果为:
ZooKeeper JMX enabled by default
Using config: /Users/Documents/ProjectEnvironment/zookeeper/zookeeper-3.4.14/bin/…/conf/zoo.cfg
Stopping zookeeper … STOPPED
集群模式
示例中搭建的是伪集群模式,即一台机器上启动三个zookeeper实例组成集群,真正的集群模式无非就是实例IP地址不同,搭建方法没有区别
1.修改配置
将zoo_sample.cfg文件复制并重命名为zoo-1.cfg(还是在conf文件夹内)并将其中的文件修改为:
tickTime=2000
dataDir= /myenv/zookeeper-3.4.14/data1(填写自己的data目录)
dataLogDir=/myenv/zookeeper-3.4.14/logs 1 (填写自己的data目录)
clientPort=2181
initLimit=10
syncLimit=2
server.1=127.0.0.1:2888:3888
server.2=127.0.0.1:2889:3889
server.3=127.0.0.1:2890:3890
将zoo-1.cfg文件复制两份并重命名为zoo-2.cfg、zoo-3.cfg(还是在conf文件夹内)并将其中的文件修改为:
#zoo-2.cfg
tickTime=2000
dataDir= /myenv/zookeeper-3.4.14/data2(填写自己的data目录)
dataLogDir=/myenv/zookeeper-3.4.14/logs2(填写自己的data目录)
clientPort=2182
initLimit=10
syncLimit=2
server.1=127.0.0.1:2888:3888
server.2=127.0.0.1:2889:3889
server.3=127.0.0.1:2890:3890
#zoo-3.cfg
tickTime=2000
#填写自己的data目录
dataDir= /myenv/zookeeper-3.4.14/data3
#填写自己的data目录
dataLogDir=/myenv/zookeeper-3.4.14/logs3
clientPort=2183
initLimit=10
syncLimit=2
server.1=127.0.0.1:2888:3888
server.2=127.0.0.1:2889:3889
server.3=127.0.0.1:2890:3890
data1、data2、data3中添加myid文件,文件中的值分别为1、2、3(即cfg文件中server.x对应的数字)。
该例中的配置对应关系如下:
| myid | Data目录 | Client | Server | Leader | 配置文件名 |
|---|---|---|---|---|---|
| 1 | /myenv/zookeeper-3.4.14/data1 | 2181 | 2888 | 3888 | zoo-1.cfg |
| 2 | /myenv/zookeeper-3.4.14/data2 | 2182 | 2889 | 3889 | zoo-2.cfg |
| 3 | /myenv/zookeeper-3.4.14/data3 | 2183 | 2890 | 3890 | zoo-3.cfg |
参数配置注意事项:
- 同一个ZooKeeper集群内,不同ZooKeeper Server进程的标识需要不一样,即myid文件内的值需要不一样
- 伪集群模式需要注意“目录,端口号”等资源的不可共享性,如果共享会导致ZooKeeper Server进程不能正常运行,比如“data目录,几个监听端口号”都不能被共享
2.启动zookeeper
分别执行以下三条命令
./bin/zkServer.sh start ./conf/zoo-1.cfg
./bin/zkServer.sh start ./conf/zoo-2.cfg
./bin/zkServer.sh start ./conf/zoo-3.cfg
一定要执行完三个命令然后在执行其他命令,如果执行其中一个然后去执行其他命令如:status命令,zookeeper会报错,显示zookeeper未启动。
3.查看状态
./bin/zkServer.sh status ./conf/zoo-1.cfg
结果为:
ZooKeeper JMX enabled by default
Using config: ./conf/zoo-1.cfg
Mode: follower
同理可以查看zoo-2、zoo-3。其中有两个Mode是follower一个是leader
4.测试连接
./bin/zkCli.sh -server 127.0.0.1:2181,127.0.0.1:2182,127.0.0.1:2183
结果为:
Connecting to 127.0.0.1:2181,127.0.0.1:2182,127.0.0.1:2183
2020-01-11 15:57:38,390 [myid:] - INFO [main:Environment@100] - Client environment:zookeeper.version=3.4.14-4c25d480e66aadd371de8bd2fd8da255ac140bcf, built on 03/06/2019 16:18 GMT
2020-01-11 15:57:38,394 [myid:] - INFO [main:Environment@100] - Client environment:host.name=192.168.10.14
2020-01-11 15:57:38,395 [myid:] - INFO [main:Environment@100] - Client environment:java.version=1.8.0_201
2020-01-11 15:57:38,398 [myid:] - INFO [main:Environment@100] - Client environment:java.vendor=Oracle Corporation
2020-01-11 15:57:38,398 [myid:] - INFO [main:Environment@100] - Client environment:java.home=/Library/Java/JavaVirtualMachines/jdk1.8.0_201.jdk/Contents/Home/jre
2020-01-11 15:57:38,398 [myid:] - INFO [main:Environment@100] - Client environment:java.class.path=/Users/Documents/ProjectEnvironment/zookeeper/zookeeper-3.4.14/bin/…/zookeeper-server/target/classes:/Users/Documents/ProjectEnvironment/zookeeper/zookeeper-3.4.14/bin/…/build/classes:/Users/Documents/ProjectEnvironment/zookeeper/zookeeper-3.4.14/bin/…/zookeeper-server/target/lib/.jar:/Users/Documents/ProjectEnvironment/zookeeper/zookeeper-3.4.14/bin/…/build/lib/.jar:/Users/Documents/ProjectEnvironment/zookeeper/zookeeper-3.4.14/bin/…/lib/slf4j-log4j12-1.7.25.jar:/Users/Documents/ProjectEnvironment/zookeeper/zookeeper-3.4.14/bin/…/lib/slf4j-api-1.7.25.jar:/Users/Documents/ProjectEnvironment/zookeeper/zookeeper-3.4.14/bin/…/lib/netty-3.10.6.Final.jar:/Users/Documents/ProjectEnvironment/zookeeper/zookeeper-3.4.14/bin/…/lib/log4j-1.2.17.jar:/Users/Documents/ProjectEnvironment/zookeeper/zookeeper-3.4.14/bin/…/lib/jline-0.9.94.jar:/Users/Documents/ProjectEnvironment/zookeeper/zookeeper-3.4.14/bin/…/lib/audience-annotations-0.5.0.jar:/Users/Documents/ProjectEnvironment/zookeeper/zookeeper-3.4.14/bin/…/zookeeper-3.4.14.jar:/Users/Documents/ProjectEnvironment/zookeeper/zookeeper-3.4.14/bin/…/zookeeper-server/src/main/resources/lib/*.jar:/Users/Documents/ProjectEnvironment/zookeeper/zookeeper-3.4.14/bin/…/conf:
2020-01-11 15:57:38,398 [myid:] - INFO [main:Environment@100] - Client environment:java.library.path=/Users/Library/Java/Extensions:/Library/Java/Extensions:/Network/Library/Java/Extensions:/System/Library/Java/Extensions:/usr/lib/java:.
2020-01-11 15:57:38,398 [myid:] - INFO [main:Environment@100] - Client environment:java.io.tmpdir=/var/folders/c4/xktkts4j5d78zrnxt5b0vd4m0000gn/T/
2020-01-11 15:57:38,398 [myid:] - INFO [main:Environment@100] - Client environment:java.compiler=
2020-01-11 15:57:38,399 [myid:] - INFO [main:Environment@100] - Client environment:os.name=Mac OS X
2020-01-11 15:57:38,399 [myid:] - INFO [main:Environment@100] - Client environment:os.arch=x86_64
2020-01-11 15:57:38,399 [myid:] - INFO [main:Environment@100] - Client environment:os.version=10.15.1
2020-01-11 15:57:38,399 [myid:] - INFO [main:Environment@100] - Client environment:user.name=dkg
2020-01-11 15:57:38,399 [myid:] - INFO [main:Environment@100] - Client environment:user.home=/Users/dkg
2020-01-11 15:57:38,399 [myid:] - INFO [main:Environment@100] - Client environment:user.dir=/Users/Documents/ProjectEnvironment/zookeeper/zookeeper-3.4.14
2020-01-11 15:57:38,400 [myid:] - INFO [main:ZooKeeper@442] - Initiating client connection, connectString=127.0.0.1:2181,127.0.0.1:2182,127.0.0.1:2183 sessionTimeout=30000 watcher=org.apache.zookeeper.ZooKeeperMain M y W a t c h e r @ 277050 d c W e l c o m e t o Z o o K e e p e r ! 2020 − 01 − 1115 : 57 : 38 , 478 [ m y i d : ] − I N F O [ m a i n − S e n d T h r e a d ( l o c a l h o s t : 2183 ) : C l i e n t C n x n MyWatcher@277050dc Welcome to ZooKeeper! 2020-01-11 15:57:38,478 [myid:] - INFO [main-SendThread(localhost:2183):ClientCnxn MyWatcher@277050dcWelcometoZooKeeper!2020−01−1115:57:38,478[myid:]−INFO[main−SendThread(localhost:2183):ClientCnxnSendThread@1025] - Opening socket connection to server localhost/127.0.0.1:2183. Will not attempt to authenticate using SASL (unknown error)
JLine support is enabled
2020-01-11 15:57:38,644 [myid:] - INFO [main-SendThread(localhost:2183):ClientCnxn S e n d T h r e a d @ 879 ] − S o c k e t c o n n e c t i o n e s t a b l i s h e d t o l o c a l h o s t / 127.0.0.1 : 2183 , i n i t i a t i n g s e s s i o n 2020 − 01 − 1115 : 57 : 38 , 678 [ m y i d : ] − I N F O [ m a i n − S e n d T h r e a d ( l o c a l h o s t : 2183 ) : C l i e n t C n x n SendThread@879] - Socket connection established to localhost/127.0.0.1:2183, initiating session 2020-01-11 15:57:38,678 [myid:] - INFO [main-SendThread(localhost:2183):ClientCnxn SendThread@879]−Socketconnectionestablishedtolocalhost/127.0.0.1:2183,initiatingsession2020−01−1115:57:38,678[myid:]−INFO[main−SendThread(localhost:2183):ClientCnxnSendThread@1299] - Session establishment complete on server localhost/127.0.0.1:2183, sessionid = 0x300080837100000, negotiated timeout = 30000
WATCHER::
WatchedEvent state:SyncConnected type:None path:null
[zk: 127.0.0.1:2181,127.0.0.1:2182,127.0.0.1:2183(CONNECTED) 0]
5.停止
./bin/zkServer.sh stop ./conf/zoo-1.cfg
./bin/zkServer.sh stop ./conf/zoo-2.cfg
./bin/zkServer.sh stop ./conf/zoo-3.cfg
常用命令
执行./bin/zkCli.sh命令后可以对数据进行操作
1.ls命令,查看当前 ZooKeeper的内容
[zk: localhost:2181(CONNECTED) 12] ls /
[zookeeper]
2.create /命令,创建znode(create 后面可以跟-s或-e,分别指定节点特性,s代表是顺序节点,e代表临时节点,若不指定,则创建持久节点)
[zk: localhost:2181(CONNECTED) 13] create /username ding
Created /username
3.get / 命令获取znode节点
[zk: localhost:2181(CONNECTED) 14] get /username
ding
cZxid = 0x3a
ctime = Mon Jan 13 10:21:09 CST 2020
mZxid = 0x3a
mtime = Mon Jan 13 10:21:09 CST 2020
pZxid = 0x3a
cversion = 0
dataVersion = 0
aclVersion = 0
ephemeralOwner = 0x0
dataLength = 4
numChildren = 0
4.set /命令 重新给znode节点赋值
[zk: localhost:2181(CONNECTED) 15] set /username dingding
cZxid = 0x3a
ctime = Mon Jan 13 10:21:09 CST 2020
mZxid = 0x3b
mtime = Mon Jan 13 10:28:28 CST 2020
pZxid = 0x3a
cversion = 0
dataVersion = 1
aclVersion = 0
ephemeralOwner = 0x0
dataLength = 8
numChildren = 0
5.delete / 删除znode节点
[zk: localhost:2181(CONNECTED) 16] delete /username
用Java制作一个client
1.先在zookeeper中创建一个 username 值为ding
[zk: localhost:2181(CONNECTED) 18] create /username ding
Created /username
[zk: localhost:2181(CONNECTED) 19] get /username
ding
cZxid = 0x3d
ctime = Mon Jan 13 10:35:12 CST 2020
mZxid = 0x3d
mtime = Mon Jan 13 10:35:12 CST 2020
pZxid = 0x3d
cversion = 0
dataVersion = 0
aclVersion = 0
ephemeralOwner = 0x0
dataLength = 4
numChildren = 0
2.代码
maven
<dependency>
<groupId>org.apache.zookeeper</groupId>
<artifactId>zookeeper</artifactId>
<version>3.4.14</version>
<!-- <type>pom</type> -->
</dependency>
代码:
package com.edu.springboot.mybatis.testFile.zk;
import lombok.SneakyThrows;
import org.apache.zookeeper.*;
import org.apache.zookeeper.data.Stat;
import java.io.IOException;
import java.util.List;
import java.util.concurrent.CountDownLatch;
/**
* @description:
* @program: sbm
* @author: dingkaige
* @date: 2022-03-31 18:18
**/
public class CreateNote implements Watcher {
private static ZooKeeper zooKeeper;
private static CountDownLatch start = new CountDownLatch(1);
private static CountDownLatch close = new CountDownLatch(1);
private static ZooKeeper zooKeeper1;
public static final String ZOOKEEPER_SERVER = "127.0.0.1:2181";
private static int sessionTimeout = 2000;
public static void main(String[] args) throws IOException, InterruptedException {
zooKeeper = new ZooKeeper(ZOOKEEPER_SERVER, sessionTimeout, new CreateNote());
start.await();
System.out.println("start ");
close.await();
zooKeeper.close();
System.out.println("close ");
// Thread.sleep(10000);
/*zooKeeper1 = new ZooKeeper(ZOOKEEPER_SERVER, sessionTimeout, new CreateNote());
System.out.println(zooKeeper1.getState());
Thread.sleep(50000);
zooKeeper1.close();*/
}
@SneakyThrows
@Override
public void process(WatchedEvent event) {
if (event.getState() == Event.KeeperState.SyncConnected) {
System.out.println(event.getType());
//zk连接成功通知事件
// System.out.println("有变动");
if (event.getType() == Event.EventType.None) {
System.out.println("连接上");
createNote();
start.countDown();
// getNote();
// getChildren();
// updateNoteSync();
// deleteNoteSync();
} else if (event.getType() == Event.EventType.NodeChildrenChanged) {
// getChildren();
} else if (event.getType() == Event.EventType.NodeDataChanged) {
getNote();
close.countDown();
} else if (event.getType() == Event.EventType.NodeDeleted) {
// getChildren();
}
}
}
private void deleteNoteSync() throws InterruptedException, KeeperException {
System.out.println("删除节点");
zooKeeper.delete("/zk-persistent/z1", -1);
}
private void updateNoteSync() throws InterruptedException, KeeperException {
Stat stat = zooKeeper.setData("/zk-persistent", "修改节点内容1".getBytes(), -1);
System.out.println("修改节点内容:修改节点内容1");
}
private void getChildren() throws InterruptedException, KeeperException {
List<String> children = zooKeeper.getChildren("/zk-persistent", true);
System.out.println("子节点:" + children);
}
private void getNote() throws InterruptedException, KeeperException {
byte[] data = zooKeeper.getData("/zk-persistent", true, null);
System.out.println("节点内容:" + new String(data));
}
private void createNote() throws InterruptedException, KeeperException {
String persistent = zooKeeper.create("/zk-persistent", "持久性节点".getBytes(), ZooDefs.Ids.OPEN_ACL_UNSAFE, CreateMode.PERSISTENT);
System.out.println("persistent:" + persistent);
getNote();
// String persistentSequential = zooKeeper.create("/zk-persistent_sequential", "持久性节点-顺序".getBytes(), ZooDefs.Ids.OPEN_ACL_UNSAFE, CreateMode.PERSISTENT_SEQUENTIAL);
// System.out.println("persistentSequential:" + persistentSequential);
// String ephemeral = zooKeeper.create("/zk-ephemeral-" + Thread.currentThread().getName(), "临时性节点".getBytes(), ZooDefs.Ids.OPEN_ACL_UNSAFE, CreateMode.EPHEMERAL);
// System.out.println("ephemeral:" + ephemeral);
}
}
运行结果:
None
连接上
persistent:/zk-persistent
节点内容:持久性节点
start
使用终端连接Zookeeper的server,改变znode的配置:
set /zk-persistent 修改节点内容
控制台打印结果:
NodeDataChanged
节点内容:修改节点内容
close
能够看出信息变为“修改节点内容”了,说明测试成功!
相关博客
参考
Zookeeper 安装及配置(Mac):https://blog.csdn.net/qi49125/article/details/60779877
Zookeeper应用实战——Zookeeper安装及简单实用:https://blog.csdn.net/dongdong9223/article/details/81349965
Zookeeper入门看这篇就够了:https://my.oschina.net/u/3796575/blog/1845035
更多推荐
所有评论(0)