sklearn决策树可视化以及输出决策树规则
目录加载数据以文本的形式显示决策树规则决策树可视化关键参数加载数据from matplotlib import pyplot as pltfrom sklearn import datasetsfrom sklearn.tree import DecisionTreeClassifierfrom sklearn import tree# Prepare the data datairis = da
加载数据
from matplotlib import pyplot as plt
from sklearn import datasets
from sklearn.tree import DecisionTreeClassifier
from sklearn import tree
# Prepare the data data
iris = datasets.load_iris()
X = iris.data
y = iris.target
# Fit the classifier with default hyper-parameters
clf = DecisionTreeClassifier(random_state=1234)
model = clf.fit(X, y)
以文本的形式显示决策树规则
text_representation = tree.export_text(clf)
print(text_representation)
# Save rules
with open(os.path.join(DATA_DIR, "decistion_tree.log"), "w") as fout:
fout.write(text_representation)
输出如下
决策树可视化
fig = plt.figure(figsize=(25,20))
_ = tree.plot_tree(
clf,
feature_names=iris.feature_names,
class_names=iris.target_names,
filled=True
)
# Save picture
fig.savefig("decistion_tree.png")
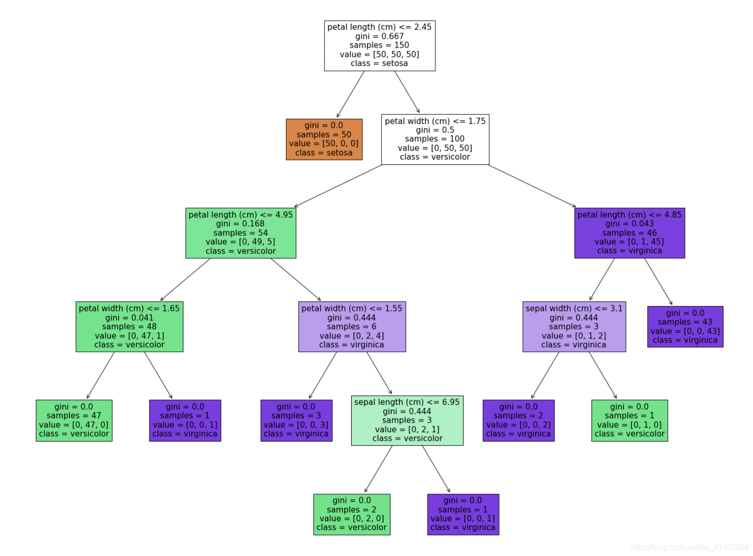
可视化效果如下:

关键参数
max_depth(default=None):最大深度。当决策树过深的时候可以只画一部分。
fig = plt.figure(figsize=(25,20))
_ = tree.plot_tree(
clf,
feature_names=iris.feature_names,
class_names=iris.target_names,
filled=True,
max_depth=1
)

class_names: list of str or bool, default=None
这个参数值只和分类问题有关。如果填入标签名称的话,那么就会用名称表示;如果是True的话,就会用编码来表示标签(也就是 “y[0]”, “y[1]”, …)——升序排列
fig = plt.figure(figsize=(25,20))
_ = tree.plot_tree(
clf,
feature_names=iris.feature_names,
class_names=True,
filled=True
)

注意我们原先填入的标签名称为
feature_names: list of strings, default=None
如果填入特征的名称的话,就会用特征名称表示;如果设置为None,那么就会用(“X[0]”, “X[1]”, …)来进行表示(同class_names)
fig = plt.figure(figsize=(25,20))
_ = tree.plot_tree(
clf,
feature_names=None,
class_names=True,
filled=True
)

注意我们原先填入的特征名称为
可视化解释

gini基尼不纯度(gini impurity):用来衡量节点的纯度。具体来说,如果我们根据数据集的标签分布情况,来判断样本的标签,那么判断错的概率就是gini impurity。因此公式如下。
如果gini是0,表示该节点是“纯的”,也就是说该节点的样本全都属于同一类;如果是大于0的,那么说明该节点中的样本属于不同的类。gini越大,就代表“混乱”的程度越大,也就是每种类型出现的程度越相近。比如,P1=0.5,P2 = 1 - P1 = 0.5,gini = 0.25 + 0.25 = 0.5;P1=0.9,P2 = 1 - P1 = 0.1,gini = 0.09 + 0.09 = 0.18。
samples:当前节点所包含的样本数量。比如上图中,Depth 0中,包含150个样本,Depth1的右边节点,包含100个样本。
values:表示在当前节点的样本中,分别属于三个类别的样本数量有多少。比如目前这个图是个3分类问题,那么属于类别【s,ve,vi】的分别有【50,50,50】。
class:表示如果当前节点会把样本判断属于哪个标签。比如Depth2的左边节点,这个时候节点就根据样本的分布(第二个标签ve的样本最多),然后判断样本都属于ve标签下。
参考资料:
https://scikit-learn.org/stable/modules/generated/sklearn.tree.plot_tree.html?highlight=plot_tree#sklearn.tree.plot_tree
https://scikit-learn.org/stable/modules/generated/sklearn.tree.export_text.html
https://mljar.com/blog/visualize-decision-tree/
更多推荐


所有评论(0)