CDF 和 PDF 比较
PDF:概率密度函数(probability density function), 在数学中,连续型随机变量的概率密度函数(在不至于混淆时可以简称为密度函数)是一个描述这个随机变量的输出值,在某个确定的取值点附近的可能性的函数。CDF : 累积分布函数 (cumulative distribution function),又叫分布函数,是概率密度函数的积分,能完整描述一个实随机变量X的概率分布。P
·
- PDF:概率密度函数(probability density function), 在数学中,连续型随机变量的概率密度函数(在不至于混淆时可以简称为密度函数)是一个描述这个随机变量的输出值,在某个确定的取值点附近的可能性的函数。
- CDF : 累积分布函数 (cumulative distribution function),又叫分布函数,是概率密度函数的积分,能完整描述一个实随机变量X的概率分布。
PDF:
import random
import math
import numpy as np
from scipy.stats import norm
import matplotlib.pyplot as plt
#均值10,方差1
def norm_dist_prob(theta):
y = norm.pdf(theta,loc=10,scale=1)
return y
x = np.arange(1,20,0.1)
y = [norm_dist_prob(x[i]) for i in range(len(x))]
plt.scatter(x,y)
plt.show()

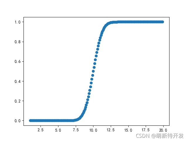
CDF:
根据CDF采样为:通过y轴来均匀取样,对应的x为采样的值
import random
import math
import numpy as np
from scipy.stats import norm
import matplotlib.pyplot as plt
def norm_dist_cdf(theta):
y = norm.cdf(theta,loc=10,scale=1)
return y
plt.scatter(x,[norm_dist_cdf(x[i]) for i in range(len(x))])
plt.show()

更多推荐



所有评论(0)